Русский язык 9 класс учебник Бархударов, Крючков ответы – номер 476

  • Тип: ГДЗ, Решебник.
  • Авторы: Бархударов С. Г., Крючков С. Е., Максимов Л.Ю. и др.
  • Без частей.
  • Год: 2025.
  • Серия: Школа России (ФГОС).
  • Издательство: Просвещение.

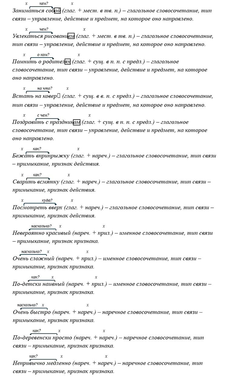
Номер 476.

Составьте по три словосочетания, соответствующих приведённым ниже схемам. Определите в каждом случае вид подчинительной связи (согласование, управление или примыкание), грамматическое значение словосочетаний (предмет и его признак; действие и предмет, на который оно переходит; действие и его признак и др.). Проведите анализ словосочетаний, следуя плану, указанному на с. 275.


Русский язык 9 класс учебник Бархударов, Крючков. Номер 476. 2025 год.
Ответ:
Русский язык 9 класс учебник Бархударов, Крючков. Номер 476. 2025 год.
Русский язык 9 класс учебник Бархударов, Крючков. Номер 476. 2025 год.
Конец страницы
Переход на другие номера Содержание
Информация на этой странице была полезной?
0/5 (0 голосов)
Нашли ошибку на сайте? Помогите нам ее исправить!

С подпиской рекламы не будет

Подключите премиум подписку со скидкой в 40% за 149 ₽

Понравились решения?
Напишите свой комментарий.

Вам может быть интересно