Русский язык 9 класс учебник Бархударов, Крючков ответы – номер 470

  • Тип: ГДЗ, Решебник.
  • Авторы: Бархударов С. Г., Крючков С. Е., Максимов Л.Ю. и др.
  • Без частей.
  • Год: 2025.
  • Серия: Школа России (ФГОС).
  • Издательство: Просвещение.

Номер 470.

Спишите, соблюдая правила правописания. Подчеркните частицы, определите их значение.

   1) Что за прелесть эти сказки ||4 (А. Пушкин) 2) Ск..жите где конь мой ретивый || Здоров ли || Всё так(же) ль лёгок его бег ||4 (А. Пушкин) 3) Пам..ть оживляет даже камни прошлого || (М. Горький) 4) Идут года текут века – вот как река как облака || (И. Бунин) 5) Для кого эта ночь || Только ветер да мы да крутая и злая морская волна || (И. Бунин) 6) Мне хоче(т, ть)ся играть || я бы сыграла что(нибудь) ||4 (А. Чехов) 7) В огороде р..сли лишь самые необходимые в хозяйстве овощи || (М. Салтыков-Щедрин) 8) Пусть работают руки || (М. Исаковский) 9) (Н..)одна звёздочка (н..)оз..ряла трудный путь || (М. Лермонтов) 10) Разве мы не обязаны дели(т, ть)ся друг с другом ||4 (А. Н. Толстой)

Ответ:

1) Что за прелесть эти сказки! (воскл.)
    Что за – восклицательная частица.

2) 1Скажите (скажет), 2где конь мой ретивый? (вопрос.) Здоров ли? (вопрос.) Всё так же (нареч. с част.) ль лёгок его бег? (вопрос.)
    Ли (ль) – вопросительная частица, всё, же – усилительные.

3) Память (непр.) оживляет даже камни прошлого. (повеств., невоскл.)
    Даже – усилительная частица.

4) 1Идут года, 2текут века – вот как река, как облака. (повеств., невоскл.)
    Вот – указательная частица.

5) Для кого эта ночь? (вопрос.) Только ветер да мы, да крутая и злая морская волна. (повеств., невоскл.)
    Только – ограничительно-выделительная частица.

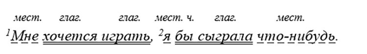
6) 1Мне хочется (3 л.) играть, 2я бы сыграла что-нибудь. (повеств., невоскл.)
    Бы – формообразующая частица.

7) В огороде росли лишь самые необходимые в хозяйстве овощи. (повеств., невоскл.)
    Лишь – выделительно-ограничительная частица.

8) Пусть работают руки! (Воскл.)
    Пусть – формообразующая частица.

9) Ни одна (усилит.; част. +числ.) звёздочка не озаря́ла (отриц.; не с глаг.) трудный путь. (повеств., невоскл.)
    Ни – усилительная частица, не – отрицательные частица.

10) Разве мы не обязаны делиться (что делать?) друг с другом? (вопрос.)
       Разве – вопросительная частица, не – отрицательная частица.

Синтаксический разбор:

Русский язык 9 класс учебник Бархударов, Крючков. Номер 470. 2025 год.

   Повествовательное, восклицательное, простое, двусоставное, полное, распространенное, неосложненное.

Русский язык 9 класс учебник Бархударов, Крючков. Номер 470. 2025 год.

   Вопросительное, невосклицательное, простое, двусоставное, полное, распространенное, неосложненное.

Русский язык 9 класс учебник Бархударов, Крючков. Номер 470. 2025 год.

1. Повествовательное, невосклицательное, сложное (две грамматические основы), бессоюзное, средство связи – интонация.
2. 1. Односоставное, безличное, полное, распространенное, неосложненное. 2. Двусоставное, полное, распространенное, неосложненное.
3. 1[=], 2[– =].

Русский язык 9 класс учебник Бархударов, Крючков. Номер 470. 2025 год.

   Вопросительное, невосклицательное, простое, двусоставное, полное, распространенное, неосложненное.
   *Оборот друг с другом (друг друга) определяется как местоимение в словаре под редакцией Морковкина. В словарях под редакцией Кузнецова и Ефремовой он рассматривается как фразеологизм.

Конец страницы
Переход на другие номера Содержание
Информация на этой странице была полезной?
0/5 (0 голосов)
Нашли ошибку на сайте? Помогите нам ее исправить!

С подпиской рекламы не будет

Подключите премиум подписку со скидкой в 40% за 149 ₽

Понравились решения?
Напишите свой комментарий.

Вам может быть интересно