Математика 5 класс учебник Виленкин, Жохов 1 часть ответы – номер 3.274

  • Тип: ГДЗ, Решебник.
  • Авторы: Виленкин Н.Я., Жохов В.И., Чесноков А.С., Александрова Л.А., Шварцбурд С.И.
  • Год: 2020-2024.
  • Издательство: Просвещение.
  • Серия: Школа России (ФГОС).
  • Издательство: Просвещение.

Номер 3.274.

Составьте алгоритм вычисления и найдите значение выражения:
а) 76 · 18 : 8 + 1515 : 15;
б) (34 · 15 – 220) : 58 + (210 : 14 – 9) · 3.

Ответ:

а) Алгоритм вычисления:
1. Умножьте 76 на число 18.
2. Результат команды 1 разделим на число 8.
3. Разделим 1515 на число 15.
4. Результат команды 2 сложим с результатом команды 3.

76 · 18 : 8 + 1515 : 15 = 272.

Математика 5 класс учебник Виленкин, Жохов 1 часть, задание 3.274

б) Алгоритм вычисления:
1. Умножим 34 на число 15.
2. Из результата команды 1 вычтем число 220.
3. Разделим 210 на число 14.
4. Из результата команды 3 вычтем число 9.
5. Результат команды 2 разделим на число 58.
6. Результат команды 4 умножим на число 9.
7. Результат команды 5 сложим с результатом команды 6.

(34 · 15 – 220) : 58 + (210 : 14 – 9) · 3 = 23.

Математика 5 класс учебник Виленкин, Жохов 1 часть, задание 3.274

а)


Шаг 1.
Расставим порядок действий и выполним вычисления:
Пояснение к заданию 3.274

1) 76 · 18 = 1368;
2) 1368 : 8 = 171;
3) 1515 : 15 = (1500 + 15) : 15 = 100 + 1 = 101;
4) 171 + 101 = 272.

Пояснение к заданию 3.274
Шаг 2.
Нарисуем схему:
Пояснение к заданию 3.274
Шаг 3.
По схеме составим алгоритм вычисления:

1) Умножьте 76 на число 18.
2) Результат команды 1 разделим на число 8.
3) Разделим 1515 на число 15.
4) Результат команды 2 сложим с результатом команды 3.


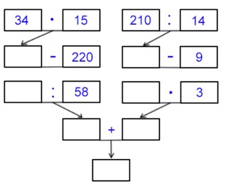
б)


Шаг 1.
Расставим порядок действий и выполним вычисления:
Пояснение к заданию 3.274

1) 34 · 15 = (30 + 4) · 15 = 450 + 60 = 510;
2) 510 – 220 = 290;
3) 210 : 14 = 210 : (7 · 2) = 210 : 7 : 2 = 30 : 2 = 15;
4) 15 – 9 = 6;
5) 290 : 58 = 5;
6) 6 · 3 = 18;
7) 5 + 18 = 23.

Шаг 2.
Нарисуем схему:
Пояснение к заданию 3.274
Шаг 3.
По схеме составим алгоритм вычисления:

1) Умножим 34 на число 15.
2) Из результата команды 1 вычтем число 220.
3) Разделим 210 на число 14.
4) Из результата команды 3 вычтем число 9.
5) Результат команды 2 разделим на число 58.
6) Результат команды 4 умножим на число 9.
7) Результат команды 5 сложим с результатом команды 6.

Конец страницы
Переход на другие номера Содержание
Информация на этой странице была полезной?
0/5 (0 голосов)
Нашли ошибку на сайте? Помогите нам ее исправить!

С подпиской рекламы не будет

Подключите премиум подписку со скидкой в 40% за 149 ₽

Понравились решения?
Напишите свой комментарий.

Вам может быть интересно