Математика 2 класс учебник Петерсон 3 часть ответы – страница 19

  • Тип: ГДЗ, Решебник.
  • Авторы: Петерсон Л. Г.
  • Часть: 3.
  • Год: 2021-2024.
  • Серия: Школа России (ФГОС).
  • Издательство: Просвещение.
Отличается задание? Переключите год учебника.
Переключение года издания

Номер 9.

Вычисли устно:

48 + 2 =            29 + 6 =             400 − 3 =
90 − 4 =            35 − 8 =             795 + 8 =
53 + 27 =          17 + 25 =          342 + 56 =
80 − 15 =          92 − 39 =          879 − 408 =

Ответ:

48 + 2 = 50            29 + 6 = 35            400 − 3 = 397
90 − 4 = 86            35 − 8 = 27            795 + 8 = 803
53 + 27 = 80         17 + 25 = 42          342 + 56 = 398
80 – 15 = 65          92 – 39 = 53          879 – 408 = 471

Номер 10.

Заполни пустые клетки и объясни решение

математика 2 класс Петерсон 3 часть страница 19. Номер 10
Ответ:

математика 2 класс Петерсон 3 часть страница 19. Номер 10 ответ

Номер 11.

математика 2 класс Петерсон 3 часть страница 19. Номер 11
Ответ:

математика 2 класс Петерсон 3 часть страница 19. Номер 11 ответ

Номер 12.

Нарисуй недостающую фигуру:

математика 2 класс Петерсон 3 часть страница 19. Номер 10
Ответ:

математика 2 класс Петерсон 3 часть страница 19. Номер 12 ответ

Урок 6. Кратное сравнение

Номер 12.

Прочитай выражения и найди их значения. Что ты замечаешь?

18 + 36 : 6 (18 + 36) : 6 32 − 32 : 8 (32 − 32) : 8 25 : (25 : 5) (25 : 5) : 5

Ответ:

18 + 36 : 6 = 18 + 6 = 24 (18 + 36) : 6 = 54 : 6 = 9 32 − 32 : 8 = 32 − 4 = 28 (32 − 32) : 8 = 0 : 8 = 0 25 : (25 : 5) = 25 : 5 = 5 (25 : 5) : 5 = 5 : 5 = 1

Номер 13.

а) Найди периметр четырехугольника со сторонами 12 дм 9 см, 56 см, 1 м 25 см и 2 м 4 см.
б) Периметр четырехугольника равен 8 м 3 дм. Три его стороны равны 2 дм 4 см, 3 м 2 дм 7 см и 1 м 6 см. Найди длину его четвертой стороны.

Ответ:

а) 12 дм 9 см = 120 + 9 = 129 см 56 см 1 м 25 см = 100 + 25 = 125 см 2 м 4 см = 200 + 4 = 204 см Р = 129 + 56 + 125 + 204 = 185 + 125 + 204 = 310 + 204 = 514 см = 5 м 1 дм 4 см
б) Р = 8 м 3 дм = 800 + 30 = 830 см 2 дм 4 см = 20 + 4 = 24 см 3 м 2 дм 7 см = 300 + 20 + 7 = 327 см 1 м 6 см = 100 + 6 =106 см 830 − (24 + 327 + 106) = 830 − (351 + 106) = 830 − 457 = 373 см = 3 м 7 дм 3 см

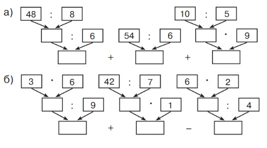
Номер 14.

Составь по схеме выражение и найди его значение:


математика 2 класс Петерсон 3 часть страница 19. Номер 14. 2022 год.

Ответ:

а) 48 : 8 : 6 + 54 : 6 + 10 : 5 · 9 = 6 : 6 + 9 + 2 · 9 = 1 + 9 + 18 = 28
б) 3 · 6 : 9 + 42 : 7 · 1 − 6 · 2 : 4 = 18 : 9 + 6 · 1 − 12 : 4 = 2 + 6 − 3 = 5

Номер 15.

Папа купил 4 арбуза. Масса первого арбуза равна 6 кг, а масса второго – на 2 кг больше массы первого. Масса третьего арбуза в 2 раза меньше массы второго и на 3 кг меньше массы четвертого арбуза. Чему равна масса четырех арбузов вместе?

Ответ:

1) 6 + 2 = 8 (кг) масса второго арбуза 2) 8 : 2 = 4 (кг) масса третьего арбуза 3) 4 + 3 = 7 (кг) масса четвертого арбуза 4) 6 + 8 + 4 + 7 = 25 (кг) масса четырех арбузов

Номер 16*.

Выбери правильный ответ:

У Кати живут несколько котят и попугайчиков, причем тех и других поровну. Сколько ног может быть у всех ее животных?


математика 2 класс Петерсон 3 часть страница 19. Номер 16. 2022 год.

Ответ:

1 котёнок 4 ноги, 1 попугай 2 ноги, т.е 4 + 2 = 6, количество ног должно делиться на 6, подходит 24 D

Конец страницы
Переход на другие страницы Содержание
Информация на этой странице была полезной?
0/5 (0 голосов)
Нашли ошибку на сайте? Помогите нам ее исправить!

С подпиской рекламы не будет

Подключите премиум подписку со скидкой в 40% за 149 ₽

Понравились решения?
Напишите свой комментарий.

Вам может быть интересно